NEWS CENTER
媒体新闻
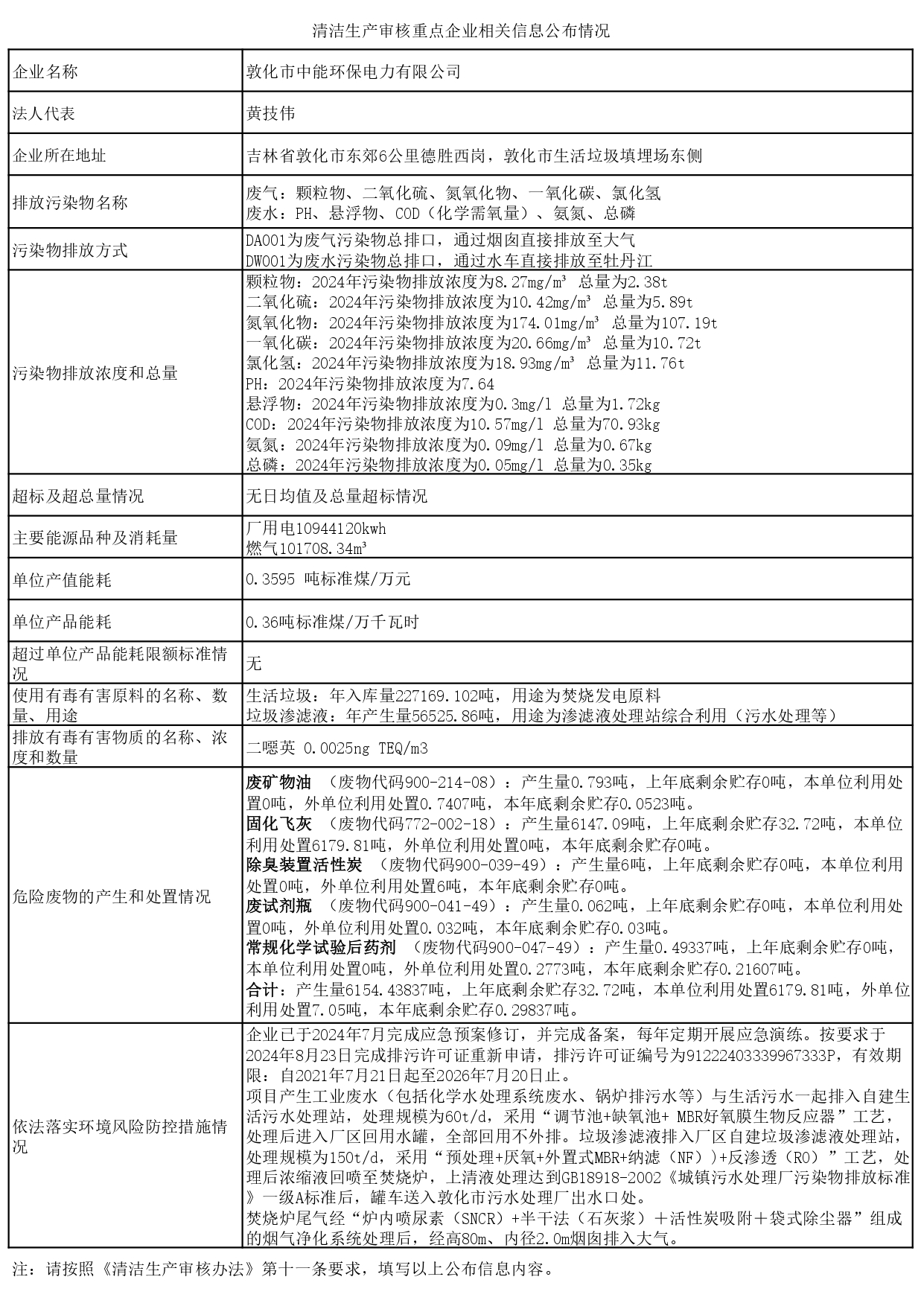
敦化市中能环保电力有限公司第一轮清洁生产信息公开
发布日期:2025-03-07 浏览次数:35

为贯彻落实《中华人民共和国清洁生产促进法》推进企业开展清洁生产审核,根据《清洁生产审核办法》、《清洁生产审核评估与验收指南》等要求,按照《吉林省生态环境厅关于做好2025年重点企业清洁生产审核工作的通知》(吉环科财字〔2025〕3号)的要求精神,敦化市中能环保电力有限公司计划于2025年4月开始在公司范围内组织开展清洁生产审核工作,现将我公司相关信息进行公告,以接受公众监督。